TNY267PN org
- دستهبندی: تغذیه سوئیچینگ
- کد محصول: TS39929
- امتیاز محصول: 700
- موجود درانبار: موجود
- ۱,۴۲۴,۱۷۰ ریال ۱,۳۳۱,۰۰۰ ریال
-
محصول شامل دیتاشیت میباشد.
TNY267PN Enhanced, Energy Efficient, Low Power Off-line Switcher
آی سی TNY267PN از سری آی سی های سوئیچینگ است که شامل ماسفت قدرت 700v و نوسان ساز و منبع جریان سوئیچ شونده با ولتاژ بالا و محدود کننده جریان می باشد از ویژگی های این آی سی می توان به مدار محافظت حرارتی داخلی، OFF-Line switcher با انعطاف پذیری پیشرفته و محدوده قدرت گسترده اشاره کرد. فرکانس کاری آی سی TNY267PN مقدار 132 کیلوهرتز می باشد. توان خروجی آی سی TNY267PN مقدار 13 وات می باشد.
برای مشاهده پایه های آی سی TNY267PN به تصویر زیر مراجعه کنید:
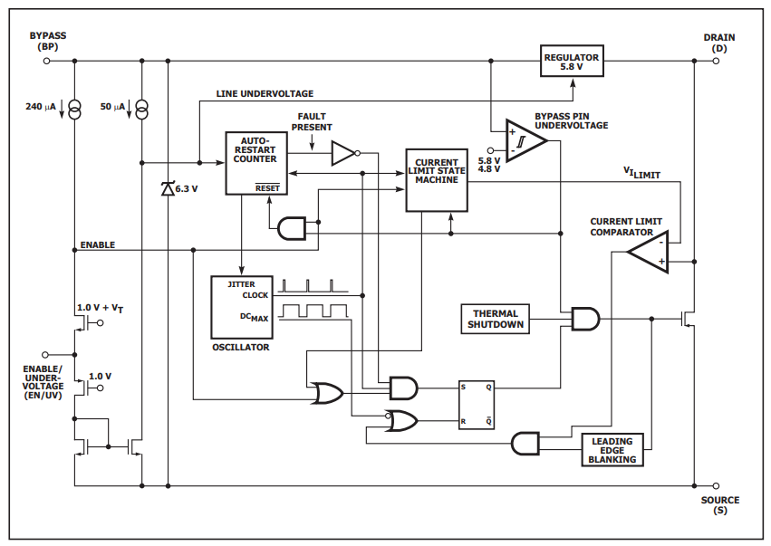
برای مشاهده ساختار داخلی آی سی TNY267PN به تصویر زیر مراجعه کنید:
برای دریافت دیتاشیت آی سی TNY267PN از لینک کنار تصویر محصول اقدام نمایید.
برای مشاهده سایر آی سی های سری TNY می توانید از لینک زیر اقدام نمایید:
برای خرید آی سی TNY267PN اصلی به صورت اینترنتی می توانید از همین صفحه اقدام نمایید.
جهت دریافت فایل بر روی نام آنها کلیک نمایید


ثبت دیدگاه
حساب کاربری
جهت ثبت دیدگاه نیاز به ورود به حساب کاربری میباشد، قبلا ثبتنام کردهاید ؟ وارد شوید
کاربر گرامی، دیدگاه شما پس از تایید تیم مدیریت جهت دیگر کاربران نمایش داده خواهد شد.